Dzisiejsze zlecenie : Laptop Lenovo 💻
Opis usterki : Brak zasilania. 🕵️♂️
Nasza diagnoza : Zwarcie w głównej linii zasilania. 👨🏫
Nasza naprawa polegała na wyeliminowaniu uszkodzenia/zwarcia, które znajdowało się na płycie głównej. 👨🔧
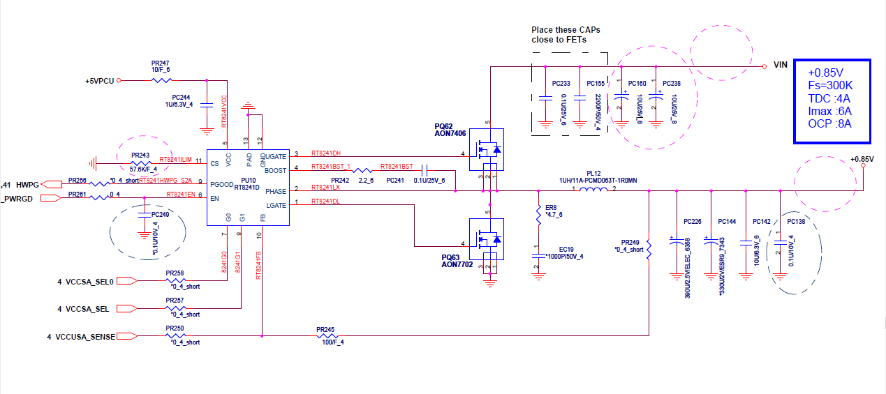
Po dokładnej analizie płyty, wykryliśmy zwarcie w głównej linii zasilania laptopa, linia VIN. 👨🏫
Po wykonaniu wstępnych pomiarów okazało się, że wszystkie elementy kluczujące są sprawne. 😏
Z pomocą przyszła nam "próba zwarciowa". 👨🔧
Próbę zwarciową wykonaliśmy w linii naszego zwarcia - linii VIN.
Podczas wykonywania próby zwarciowej na kamerze termowizyjnej wykryliśmy grzejący się element. Element który powodował całe zamieszanie na płycie to malutki kondensator SMD.🧐
Kondensator nosi oznaczenie na płycie : PC160
Na zdjęciach dokładnie widać rozmiar elementu w porównaniu do jednego grosza. 😉
Po wymianie wadliwego elementu przeprowadziliśmy kompleksowy zabieg czyszczenia i konserwacji układu chłodzenia.
Komputer przeszedł wszystkie testy obciążeniowe i jest gotowy do wydania Klientowi. 💻👍




